当前位置:
首页
>
政务公开
>
法定主动公开内容
>
征地拆迁
>
补偿安置公告
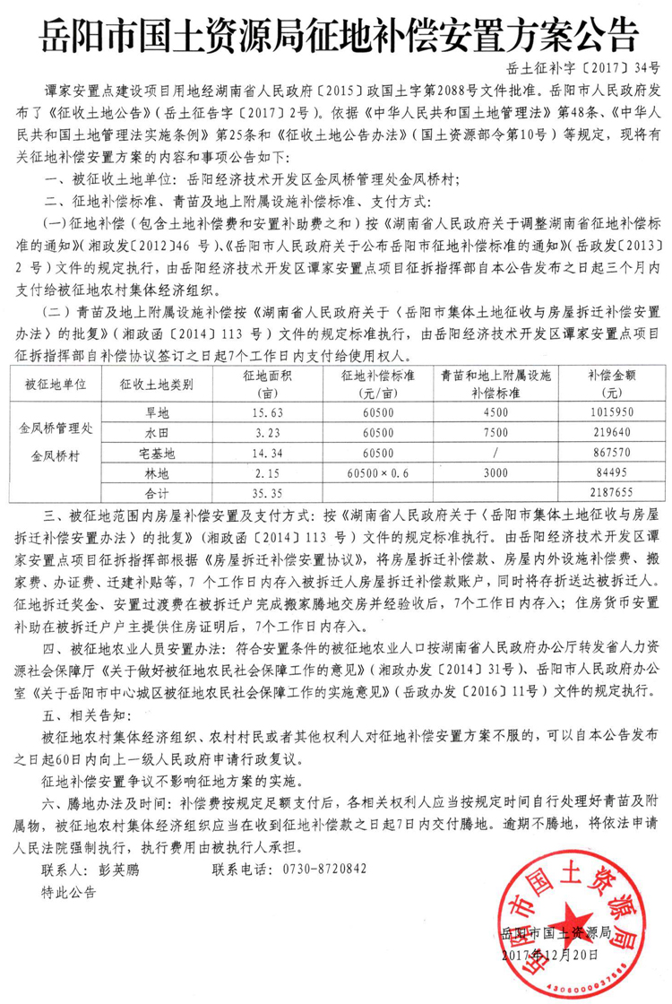
谭家安置点项目征地补偿安置方案公告〔2017〕34号
2017-12-21 15:36
来源:征地拆迁中心
浏览字号
大
中
小
浏览次数
分享
分享
【
返回顶部
】【
打印本页
】【
关闭窗口
】
扫一扫在手机打开当前页