归档时间:2023-02-15
当前位置:
首页
>
专题专栏
>
工改专栏
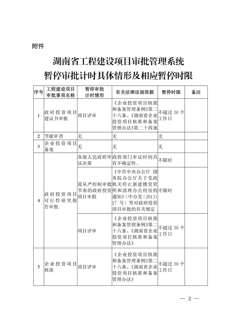
关于转发《湖南省工程建设项目审批管理系统中暂停审批计时具体情形及相应暂停时限》的通知
2020-03-26 16:56
来源:市自然资源和规划局
浏览字号
大
中
小
浏览次数
分享
分享
【
返回顶部
】【
打印本页
】【
关闭窗口
】
扫一扫在手机打开当前页