当前位置:
首页
>
政务公开
>
法定主动公开内容
>
公示公告
>
不动产公告
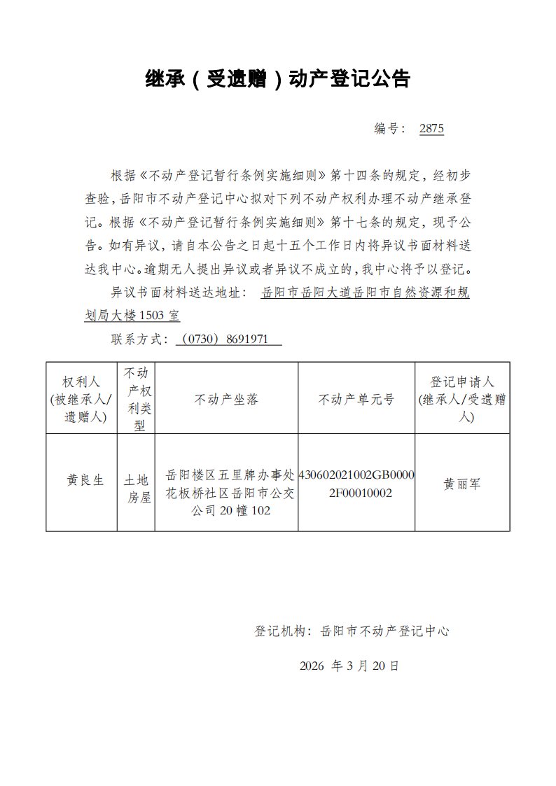
继承(受遗赠)不动产登记公告 编号:黄丽军(2875)
黄丽军5uploadfiles/202603/2026032016322650975.png
2026-03-20 16:32
来源:市自然资源和规划局
浏览字号
大
中
小
浏览次数
分享
分享
【
返回顶部
】【
打印本页
】【
关闭窗口
】
扫一扫在手机打开当前页